作为一名社区面试老师,迄今为止,我从事面试授课已8年有余,为了更好地帮助考生系统备考陕西西安市社区工作者面试,我最近精心整理了近五年全国各地社区工作者面试真题及解析,整个真题解析资料22万多字!


近期,有很多同学咨询陕西西安市社区工作者面试备考事宜,那么,怎么备考才是最高效的呢?通过这篇文章给大家一个系统的备考思路,快速搞定陕西西安市社区工作者面试。
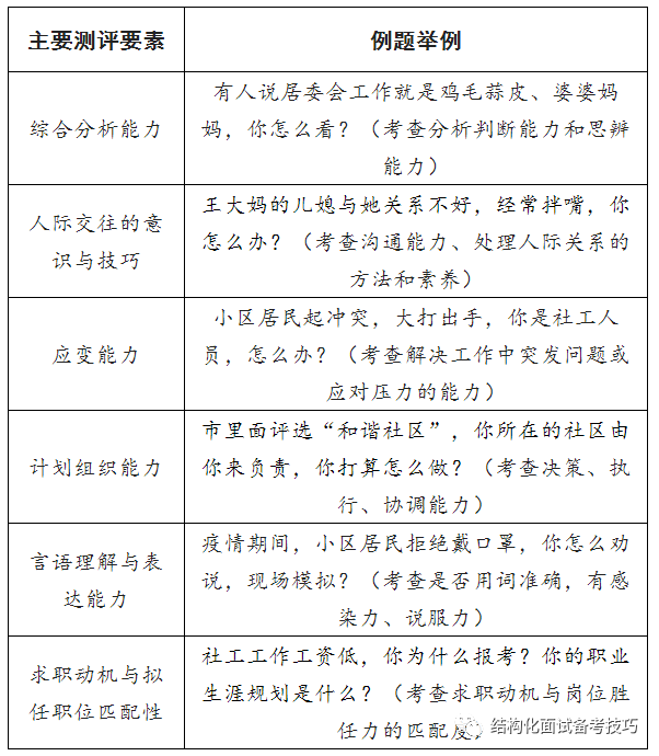
壹 面试测评要素及考情分析
根据过往陕西各地市社区工作者的考试情况来看,往往将考生的身份设定为一名在职的社区工作者,要求解决社区实际工作中的问题。
例如,要求考生对社区重要区域开展改造计划;要求考生携手兄弟单位,开展社区党建共建活动。这类问题常以应变和计划组织类题目的形式出现,着重考察社区工作流程。
此外还有一类题目,要求考生对目前社区工作的现状展开分析论述。如果不了解社区工作者与街道、物业之间的关系,也不了解社工实际工作内容,就很难在答题过程中答出亮点、获得高分!
从历年考试情况看,陕西西安市社区工作者结构化面试主要测评要素包括以下几个方面:

然而,考生中有相当一部分有着基层乃至于社区的实际工作经验,竞争力比较强,而对于应届毕业生、没有社区工作经验的考生来说,答题难度则显得很大。
因此考生在备考中,要充分了解社工工作实务,了解社区工作者的角色定位和日常工作流程。
贰 把握社区面试核心本质
陕西西安市社区工作者面试的核心是通过题目的考查,筛选适合这个岗位的人。那么,什么是适合?我总结为三点:1.稳定性强,不跳槽;2.可以胜任,能干活;3.价值观正,明是非。
因此,在陕西西安市社区工作者面试考试中,题目也分为三大类,分别为:
(1)稳定性强,不跳槽:即求职动机与岗位认知类,考查的是考生为什么报考社区考试,以及是否深度了解这份工作,能否长期稳定在该工作岗位上,目前考过的面试真题有(部分):
你认为社区工作人员最重要的两种能力是什么,请展开说明。
“金无足赤,人无完人”,请你结合社区工作实际,谈谈自身的优缺点。
社区工作比较辛苦、繁琐,待遇也一般,请结合自身实际,说说你为什么报考此次网格员考试?
(2)可以胜任,能干活:即工作实务类,考查的是考生能否切实解决工作中遇到的各种问题,对于存在的矛盾进行协调,使得各项工作得以顺利开展,目前考过的面试真题有(部分):
社区开展主题为“邻里一家亲”的文体活动,但居民报名积极性不高。作为社区工作者,你怎么办?
小区居民饲养宠物狗,随地大小便,无人管理,污染环境。领导让你负责处理此事,作为社工人员,你怎么办?
李大爷爱收废品,常常把废品堆到楼道里。赵大哥看到后,没跟李大爷商量,就都清理出去了,李大爷很生气,两个人还吵了一架。后来李大爷找到了你,你作为社区工作者,你会怎么协调?
(3)价值观正,明是非:即综合分析类,考查的是考生对于社会现象、政府政策、名人名言等是否有正确认知,并能结合自身岗位谈做法,侧重于考生的分析判断能力和思辨能力,目前考过的面试真题有(部分):
你是社区工作人员,有人认为服务居民重要,有人认为维稳重要,你怎么理解?
近年来,社区里面经常发生高空抛物,严重危害人们的出行安全,成为不少城市的一大公共安全隐患。对此,你怎么看?
有些人对于社区工作者的评价是,拿着工资不干事,办事拖拖拉拉,不尽心,甚至很多时候都敷衍了事打发一下而已,对此,谈谈你的看法?
只要把握这三大类题型,那么在陕西西安市社区工作者面试中,就一定可以做到科学应对,在短时间内取得非常不错的面试成绩。
叁 选择系统、针对性强的备考资料
有很多同学,由于时间因素或者其他原因,没有时间报班学习,于是在网上到处找备考资料或者网课。
然而市面上大部分资料是关于公务员结构化面试的内容,并没有专门针对陕西西安市社区工作者招聘的面试资料。
为了更好的帮助考生能够有效的备考陕西西安市社区工作者面试,我最近精心整理了近五年全国各地社区工作者面试真题及解析,整个真题解析资料22万多字!



这套资料是我线下课程的全套内部资料(有偿分享,比起报班花费好几千甚至上万元,零头都不到)。只要考生把这些题目学明白,多开口作答练习,面试就稳了!

扫一扫,加我了解
社区工作者面试真题资料
码字不易,觉得这篇文章对你面试备考有帮助,点个赞并收藏,便于下次快速找到。最后,祝愿每一位看这篇文章的考生成功上岸!